Epäasialliseen käytökseen puuttuminen Tampereen Jumppatiimissä
Seuramme häirintäyhdyshenkilö tarjoaa tukensa henkilöille, jotka kokevat tai todistavat millaista epäasiallista kohtelua tahansa Tampereen Jumppatiimin toiminnassa tai tapahtumissa. Voit kertoa TAJUn toiminnassa (esimerkiksi jumpilla, tapahtumissa, somekanavilla) itseesi kohdistuneesta että sivullisena todistamastasi häirinnästä, kiusaamisesta ja epäasiallisesta käytöksestä:
TAJUn häirintäyhdyshenkilölle (Varapuheenjohtaja Jenna Auranaholle) sähköpostitse.
Ottamalla yhteyttä anonyymisti ilmoita häirinnästä ja epäasiallisesta käytöksestä -yhteydenottolomakkeella.
Tarvittaessa voit olla yhteydessä myös Voimisteluliittoon
Lisäksi ulkopuolista keskusteluapua matalalla kynnyksellä tarjoaa Väestöliiton Et ole yksin -palvelu.
%20(Asiakirja%20(A4))%20(Instagram-postaus%20(45)).png)
Ota yhteyttä TAJUn häirintäyhdyshenkilöön
TAJUn häirintäyhdyshenkilöön voi olla yhteydessä sähköpostitse:
hairintayhdyshenkilo(at)tampereenjumppatiimi.net
Tarvittaessa voit olla yhteydessä myös TAJUn muuhun henkilökuntaan. TAJUn kaikki yhteystiedot löytyvät verkkosivujen yläosasta.
Täytä epäasiallisen käytöksen yhteydenottolomake
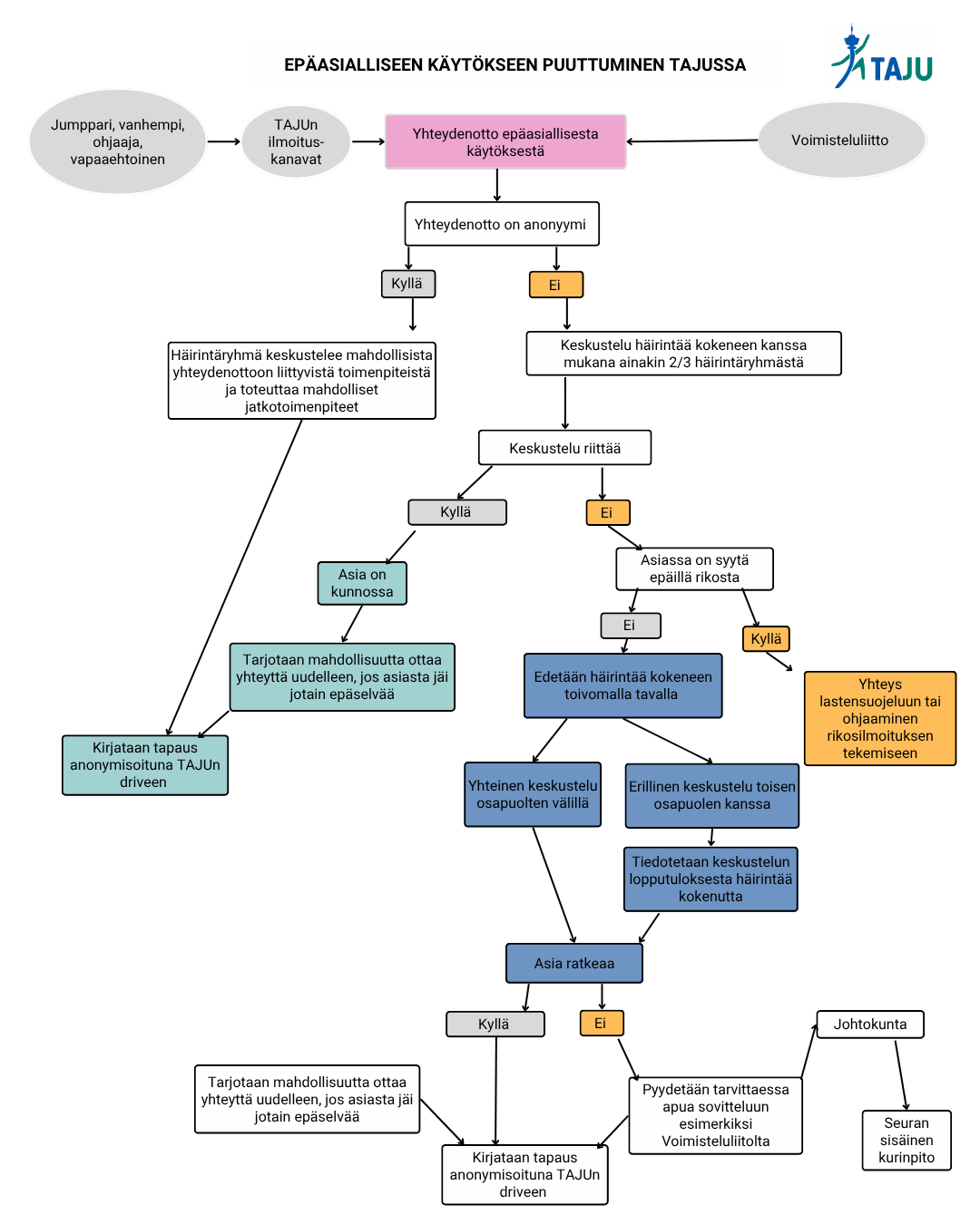
Voit ilmoittaa kokemastasi tai havaitsemastasi häirinnästä tai epäasiallisesta käytöksestä. Voit täyttää lomakkeen joko anonyymisti tai pyytää sillä häirintäyhdyshenkilön yhteydenottoa. Lomakkeella ilmoitetut yhteydenotot tulevat TAJUn toimiston sähköpostin nähtäville ja ne käsitellään luottamuksellisesti. TAJUn toimiston yhteyshenkilöt (toiminnanjohtaja, häirintäyhdyshenkilö) ryhtyvät toimenpiteisiin vain, jos ilmoitat toivovasi sitä.
Yhteyshenkilöt vievät asian käsiteltäväksi häirintätiimille, joka koostuu häirintäyhdyshenkilöstä, toiminnanjohtajasta ja puheenjohtajasta. Häirintätapauksia käsittelee pääosin aina kolme, vähintään kaksi kolmesta häirintätiimin kuuluvista henkilöistä. Jos tapaus kohdistuu palkkasuhteessa TAJUun olevaan henkilöön, mukaan häirintätiimiin kutsutaan myös työsuojeluvaltuutettu.
Jos toivot muiden kuin häirintäyhdyshenkilön osallistamista tapauksen käsittelyyn, ilmoitathan siitä erikseen.
Et ole yksin -palvelu
Et ole yksin -palvelu on Väestöliiton ja suomalaisen urheilun yhteishanke ja Suomen ensimmäinen kohdennettu tukipalvelu, johon seksuaalisen hyväksikäytön ja häirinnän, epäasialliseen käytöksen tai kiusaamisen kohteeksi joutunut urheilija voi olla yhteydessä ja saada apua. Palvelulla matalan kynnyksen ilmainen puhelin-ja chat-palvelu, jossa voi keskustella Väestöliiton ammattilaisen kanssa luottamuksellisesti.
Kuva alla oleva kuva toimii linkkinä palveluun.
Voimisteluliitto
Epäasiallisesta käytöksestä voi olla yhteydessä myös Voimisteluliittoon, joka tarvittaessa tuo asian seuran käsiteltäväksi. Yhteydenotto tehdään sähköisellä lomakkeella. Lomakkeen ja tietoa yhteydenoton jälkeisestä prosessista löydän Voimisteluliiton sivuilta.
